Повышение доходности медицинского бизнеса через внутреннее обучение сотрудников или чему не учат в медицинских университетах
0Статья к.м.н.,генерального директора ООО “ДНК КЛИНИКА” ( топ 100 генеральных директоров России 2015 г, диплом EMBA-стратегическое планирование) Берестовой Ольги Вячеславовны
В условиях нарастающей конкуренции на рынке медицинских услуг и ограниченной платежеспособностью населения, очевидным становится факт снижения рентабельности деятельности компании, что, в свою очередь, ставит под угрозу достижение среднесрочных и долгосрочных стратегических целей.
Наряду с мероприятиями по снижению издержек, не менее важным является вопрос выполнения плана продаж и получения ожидаемой выручки.
Однако, руководители бизнеса сталкиваются с действительностью, что, несмотря на то, что все врачи, даже имея одинаковый стаж работы, регалии, находясь в одних и тех же условиях труда, потоке пациентов генерируют разный доход. И планирование, как это принято в производстве методом «Top Down» («сверху вниз») – от желаемой выручки с 1 кв.м. площади или 1 сотрудника в медицине часто является иллюзией и приводит к разочарованию.
С 2017 года в ДНК Клинике принято планирование дохода каждого сотрудника методом «Bottom Up» («снизу вверх»).
Для этого были сделаны «срезы» реально достижимых доходов каждого сотрудника и к этим цифрам и к этим цифрам прибавили 15%. При достижении квартальных намеченных показателей цель корректируется еще на 15%, но не более установленного целевого показателя на год – максимально достигнутого показателя лидера-сотрудника в клинике в данной специальности.
Таким образом, общий план клиники формируется как совокупность планов отдельных ее сотрудников. При таком подходе становиться возможным анализ эффективности каждого сотрудника, построение индивидуальной карты развития не только профессиональных медицинских навыков, но и коммуникативных, навыков личностного развития.
В настоящее время действует принцип: «Развитие сотрудника – развития бизнеса».
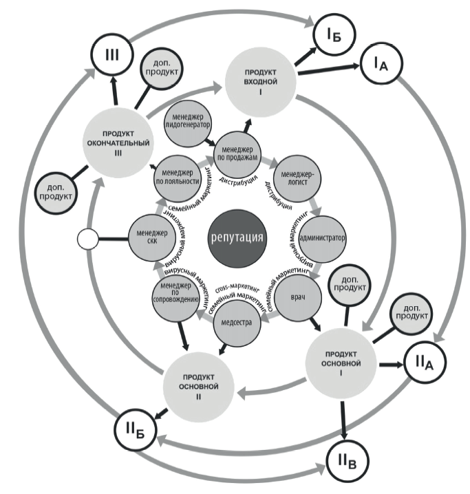
Это обеспечивается, прежде всего, знанием сотрудников выстроенной системы продаж в клинике с определением зоны ответственности и заданных параметров конверсии.
Система продаж включает в себя:
1. Процессный контур – бизнес-процесс оказания услуги, основным критерием которого является время передачи пациента «из рук в руки» от менеджера, принявшего телефонный звонок или заявку с сайта к врачу с дальнейшим вовлечением в процесс обследования и лечения.
2. Продуктовый контур – последовательность реализованных продуктов (комплексов услуг) одному пациенту начиная от «входных» – маркетингово привлекательных, «основных» – соответствующих протоколу ведения пациента, согласно диагнозу и «окончательных» продуктов – диспансерных программ.
3. Функциональный контур – стандартизация действий сотрудников, встречающихся на пути пациента на всех этапах создания ценности потребителя, с обязательным соблюдением этапов продаж при утвержденной норме удовлетворенности пациента сервисом 95%.
Системный подход выглядит по нашему мнению таким образом:

Однако, ядро успеха в повышении доходности клиники включает в себя не только систематизированный подход к продажам и индивидуальный подход к финансовому планированию каждого сотрудника с последующим анализом достигнутых результатов, но и план развития сотрудника, основной составляющей которого является обучение.
Так, стартовое обучение составляет 120 часов с обязательным перечнем занятий, таких как «Работа с персональными данными», Стандарт работы врача, медицинской сестры, менеджера по сопровождению клиентов и т.д. всего 18 видеоуроков. Такой подход снижает время адаптации нового сотрудника и позволяет в короткие сроки получать планируемый финансовый результат
Ежегодное текущее обучение составляет 40 часов.
Используются как он-лайн формы обучения с помощью интернет площадки i-spring, так и оф-лайн обучение, состоящее из серии тренингов.
Обязательным условием перед тренингом является диагностика методом «Тайный покупатель», а после тренинга – видеоаудит с индивидуальным разбором результатов обучения.
Так, для врачей хорошим толчком в повышении доходности является трехдневный тренинг «Мотивационное консультирование пациентов».
Цель тренинга – увеличение среднего чека минимум на 15%, увеличение возвратности пациентов на 30%, формирование навыка мотивационного консультирования, который позволяет врачу организовать прием таким образом, чтобы пациенты самостоятельно принимали решение в пользу оптимального обследования и лечения, в клинике основываясь на собственных потребностях, ценностях и возможностях.
Безусловно, основной сложностью в обучении врачей является их изначально профессиональная самодостаточность и скепсис на тему: «Чему Вы нас можете научить?»
Тем не менее, применение подходов обучения взрослых людей, глубокая эмоциональная составляющая тренингов, применяемые кейсы исключительно на практических медицинских примерах, использование видеосъемки с последующей оценкой себя «со стороны» позволяет достичь высоких результатов.
Результатом данного подхода к повышению эффективности врачей в 2018 году явился рост выручки на 1 сотрудника на 25%, а на 1 кв.м. площадей на 12% без дополнительных инвестиций в оборудование и рекламные кампании.
ROE обучения составило 300%.
Учитывая успех реализации проекта внутреннего обучения сотрудников клиники в 2019 году было принято решение об открытии Медицинской бизнес-школы (Medical Business School) www.mb.school.
Основой являются ТОР-5 программ:
«Мотивационная консультация. Как сделать пациента здоровым, а доктора счастливым»;
«Менеджер по сопровождению. Wow-сервис»;
«Администратор с дипломом»;
«Оператор контактного центра. Мастер продаж»;
«Медицинская сестра – помощник врача и пациента».
В настоящее время Медицинская бизнес-школа делает первые шаги. Однако, опыт профессиональной и управленческой деятельности ее создателей, наличие образовательной лицензии №14415 от 04 марта 2019 г. выдана Министерством образования и науки Челябинской области, способны реализовать планы собственников бизнеса и управленцев по повышению доходности клиники с высоким коэффициентом собственного капитала (ROE).
Присоединяйтесь к Медицинской бизнес-школе!
14-15 ноября 2019 года в Москве пройдет VI-й Национальный Конгресс частных медицинских организаций, подробности на сайте www.privatmed-congress.ru
Обсуждение
В настоящий момент комментариев к данной статье нет.
Вы можете добавить свой комментарий, который будет доступен на сайте после проверки